18005577775
当前位置:鹰潭信息网  -  本地文章  -  本地资讯

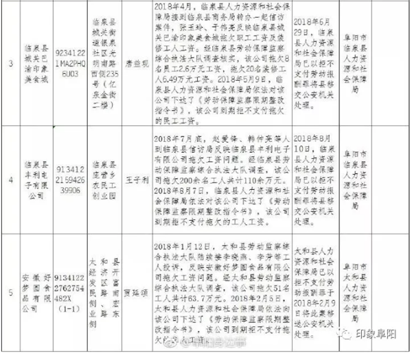
阜阳这5家企业因欠工资被通报,“好梦圆”也在其中……

2018/11/29 12:03:51 评论:0 浏览量:1653

11月28日

阜阳市人社局公布了近期重大劳动保障违法行为企业名单

5家企业因到期拒不支付拖欠的民工工资被曝光

被各界广泛关注的安徽好梦圆食品有限公司名列其中

另据阜阳市劳动保障监察执法支队队长徐锐介绍,接下来他们将定期对存在恶意欠薪等劳动保障违法行为的用人单位进行社会公布。

这些被公布的企业和个人,将被纳入拖欠工资“黑名单”,通过信用信息共享平台实行部门联合惩戒,在政府资金支持、政府采购、招投标生产许可、融资贷款等方面予以限制。

评论 
还没有人评论此条信息!
18005577775
  • Q Q: 23053276
  • 微信: fyhehuo
微信公众号
微信小程序
Copyright © 2025 “鹰潭信息网”版权所有  |  ICP证:皖ICP备17022776号-2  |  技术支持:阳分类信息网(V2021.1)

皖公网安备 34130202000500号

  |  
网页内的所有信息均为用户自由发布,交易时请注意识别信息的虚假,交易风险自负!网站内容如有侵犯您权益请联系我们删除,举报信息、删除信息联系客服